新闻动态

news center

网站首页 > 新闻动态 > 政策法规 > 列表
政策法规

民法典图解

更新时间:2025-05-14 16:20:34    作者:管理员    浏览次数:84

《中华人民共和国粮食安全保障法》有关条款分析

粮食安全是国家安全的重要基础。《中华人民共和国粮食安全保障法》(以下简称《粮食安全保障法》)是我国第一部以粮食安全保障为主题的专门法规,于2023年12月29日第十四届全国人民代表大会常务委员会第七次会议通过,自2024年6月1日起施行。《粮食安全保障法》共11章74条,包括第一...
更新时间:2025-04-15 09:45:41    作者:管理员    浏览次数:116

中共中央办公厅 国务院办公厅印发《逐步把永久基本农田建成高标准农田实施方案》

新华社北京3月30日电 近日,中共中央办公厅、国务院办公厅印发了《逐步把永久基本农田建成高标准农田实施方案》,并发出通知,要求各地区各部门结合实际认真贯彻落实。《逐步把永久基本农田建成高标准农田实施方案》全文如下。粮食安全是战略问题。保障国家粮食安全的根本在耕地,建设高标准农田是...
更新时间:2025-03-31 10:15:24    作者:管理员    浏览次数:87

关于防范和惩治粮食流通统计造假弄虚作假责任制规定

更新时间:2025-03-04 15:08:54    作者:管理员    浏览次数:107

国家粮食和物资储备局关于印发国家粮食流通统计调查制度等3项制度的通知

国粮粮规〔2024〕284号各省、自治区、直辖市粮食和物资储备局(粮食局),中国储备粮管理集团有限公司、中粮集团有限公司:为适应粮食流通市场形势发展变化,进一步完善统计调查方法,提高统计数据质量,更好服务粮食宏观调控,根据《中华人民共和国统计法》、《中华人民共和国粮食安全保障法》...
更新时间:2025-01-22 14:43:19    作者:管理员    浏览次数:157

国家粮食和物资储备局公告(2024年第4号)

为深入贯彻党中央、国务院决策部署,认真落实国务院安全生产委员会《安全生产治本攻坚三年行动方案(2024—2026年)》,进一步强化粮食领域重大事故隐患排查治理,防范化解重大安全风险,国家粮食和物资储备局制定了《谷物磨制重大事故隐患判定要点》,现予发布,自发布之日起施行。 特此公...
更新时间:2024-11-28 10:50:56    作者:管理员    浏览次数:189

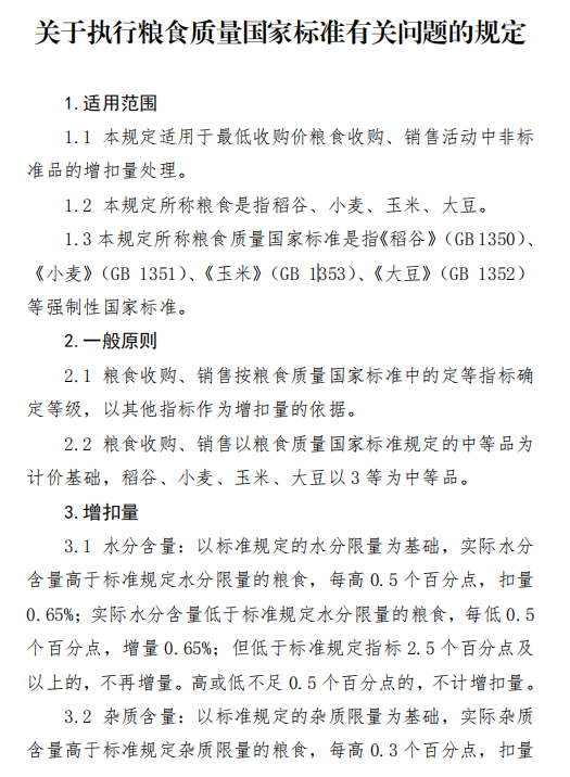
关于执行粮食质量国家标准有关问题的规定

更新时间:2024-09-23 14:44:57    作者:管理员    浏览次数:205

粮食库存检查办法

附件:粮食库存检查办法.rar 食用植物油库存检查办法.rar
更新时间:2024-09-19 15:43:32    作者:管理员    浏览次数:164

粮食质量安全监管办法

(2023年7月11日经国家发展改革委第3次委务会通过 2023年7月28日国家发展改革委令第4号公布 自2023年10月1日起施行)《粮食质量安全监管办法》已经2023年7月11日第3次委务会议审议通过,现予公布,自2023年10月1日起施行。2023年7月28日粮食...
更新时间:2024-09-10 15:11:14    作者:管理员    浏览次数:134

中华人民共和国粮食安全保障法

《中华人民共和国粮食安全保障法》已由中华人民共和国第十四届全国人民代表大会常务委员会第七次会议于2023年12月29日通过,现予公布,自2024年6月1日起施行。                                                           ...
更新时间:2024-09-10 14:41:58    作者:管理员    浏览次数:140