伟德国际(中国区)官方网站-源自英国始于1946
集团首页
集团概况
集团简介
部门机构
领导风采
集团文化
集团荣誉
发展历程
社会责任
新闻动态
淮粮新闻
行业资讯
政策法规
信息公开
通知公告
主营业务
粮食政策性储备业务
“产购储加销”粮食全产业链
绿色食品产业
党建之窗
党建工作
学习教育
职工之家
党风廉政
通知公告
联系我们
新闻动态
news center
网站首页
>
新闻动态
>
政策法规
> 详情
淮粮新闻
行业资讯
政策法规
信息公开
通知公告
栏目
淮粮新闻
行业资讯
政策法规
信息公开
通知公告
最新动态
1
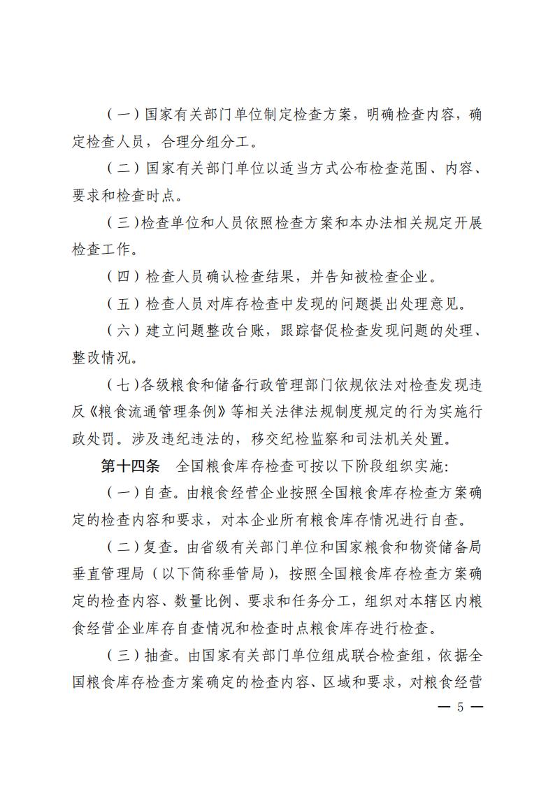
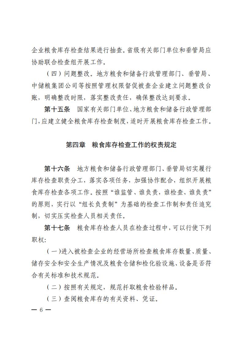
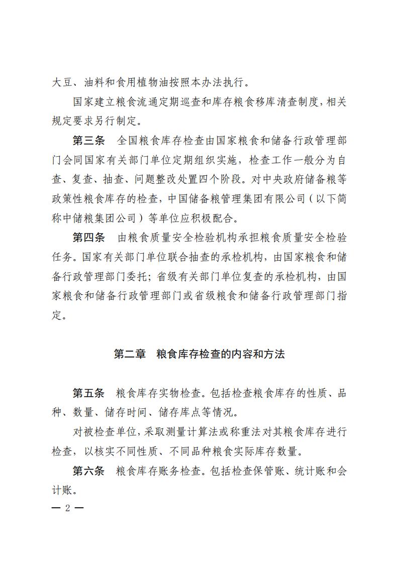
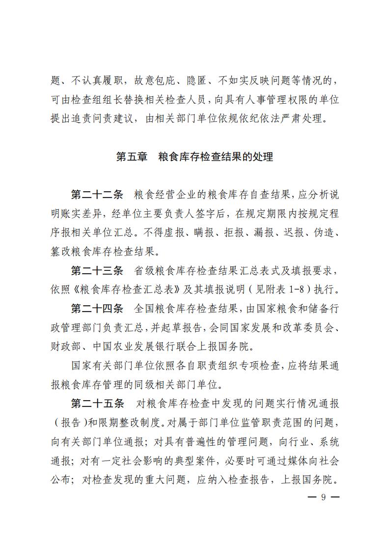
淮河干流峡山口~涡河口段行洪区调整和建设工程施工准备工程临时用地组卷报批项目谈判公告
2
《伟德国际victor1946十五五发展规划》及《淮南市绿色食品产业建设专项产业规划》 比 选 结 果 公 告
3
《伟德国际victor1946十五五发展规划》及 《淮南市绿色食品产业建设专项产业规划》 比 选 函
4
“橘生南”常温牛肉汤荣获“淮南市第二届特色伴手礼”称号
5
关于遴选伟德国际victor1946法律顾问的公告
6
国企担当护校园 政企协同筑食安 淮南校园餐食材监管对接交流会成功举办
7
实业公司与潘集镇政府签订农业生产土地流转合作协议
8
数字化赋能“淮畔良品”高质量发展
9
淮粮实业公司调研资金安全管理工作
10
淮南市农业大托管产业服务平台一期维保服务项目询比结果公示
联系电话
电话:0554-5337810
传真:0554-5337810
邮编:232000
地址:安徽省淮南市山南新区智慧谷6号楼5层
粮食库存检查办法
发布时间:2024-09-19 作者:管理员 阅读:
0
次
附件:
粮食库存检查办法.rar
食用植物油库存检查办法.rar
上一篇:
粮食质量安全监管办法
下一篇:
关于执行粮食质量国家标准有关问题的规定