伟德国际(中国区)官方网站-源自英国始于1946
集团首页
集团概况
集团简介
部门机构
领导风采
集团文化
集团荣誉
发展历程
社会责任
新闻动态
淮粮新闻
行业资讯
政策法规
信息公开
通知公告
主营业务
粮食政策性储备业务
“产购储加销”粮食全产业链
绿色食品产业
党建之窗
党建工作
学习教育
职工之家
党风廉政
通知公告
联系我们
新闻动态
news center
网站首页
>
新闻动态
>
行业资讯
> 详情
淮粮新闻
行业资讯
政策法规
信息公开
通知公告
栏目
淮粮新闻
行业资讯
政策法规
信息公开
通知公告
最新动态
1
伟德国际victor1946召开年度财务工作会议部署决算审计工作筑牢高质量发展财务根基
2
淮河干流峡山口~涡河口段行洪区调整和建设工程建设项目施工准备工程施工中标(成交)结果公告
3
实业公司携手安徽农服科技开启高标准种植与全产业链发展新篇章
4
伟德国际victor1946 法律顾问中标结果公示
5
裕农公司开展冬季消防应急演练筑牢安全生产防线
6
淮河干流峡山口~涡河口段行洪区调整和建设工程 建设项目施工准备工程施工(一次)竞争性磋商公告
7
淮河干流峡山口~涡河口段行洪区调整和建设工程施工准备工程临时用地组卷报批项目中标(成交)结果公告
8
淮味飘香展魅力 好物出圈助振兴
9
淮河干流峡山口~涡河口段行洪区调整和建设工程施工准备工程临时用地组卷报批项目谈判公告
10
《伟德国际victor1946十五五发展规划》及《淮南市绿色食品产业建设专项产业规划》 比 选 结 果 公 告
联系电话
电话:0554-5337810
传真:0554-5337810
邮编:232000
地址:安徽省淮南市山南新区智慧谷6号楼5层
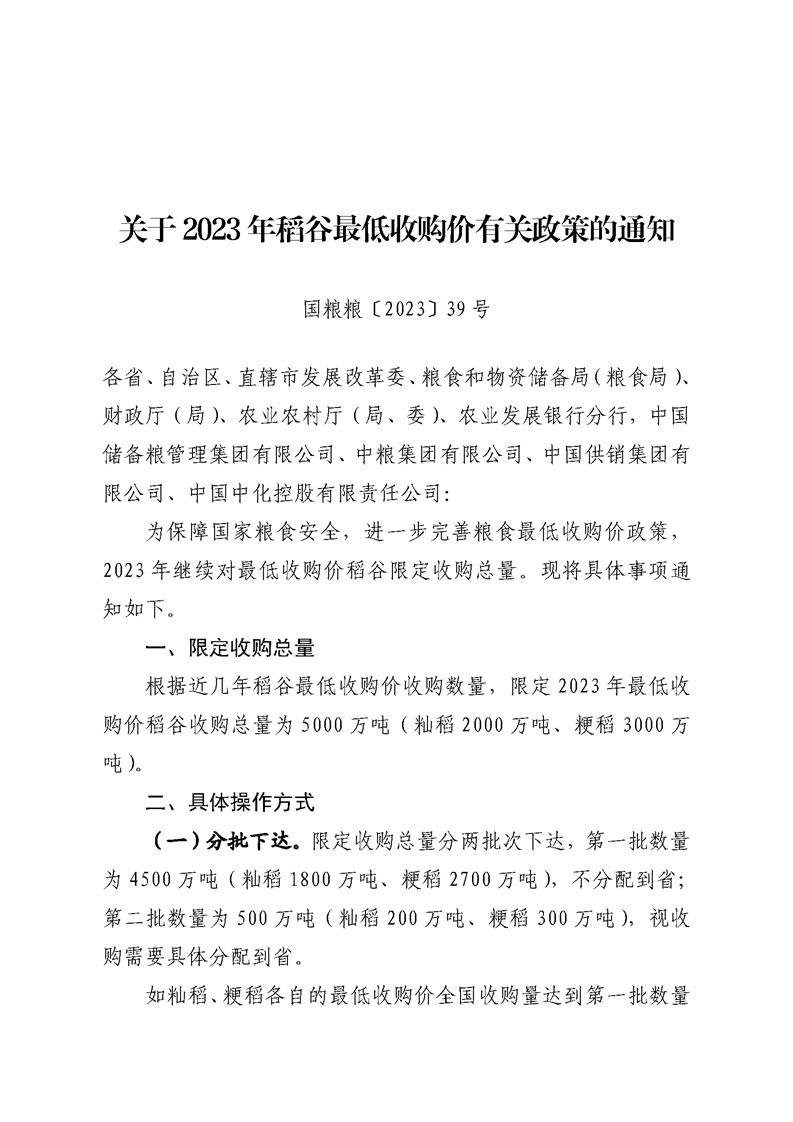
关于2023年稻谷最低收购价有关政策的通知
发布时间:2023-04-04 作者:管理员 阅读:
0
次
上一篇:
人民网:牢牢把住粮食安全主动权(人民时评)
下一篇:
《习近平关于国家粮食安全论述摘编》出版发行